“Degasser vacuum h/w failure”是Waters沃特世ACQUITY UPLC溶剂管理器一个很常见的报错,它通常不代表硬件真的坏了,而是脱气系统因为溶剂蒸气积聚而发生了“蒸汽锁定”。
先别着急,这个错误大多数时候可以通过重启和灌注来解决。下面梳理了一个清晰的排查流程图,可以帮您一步步定位和处理问题:

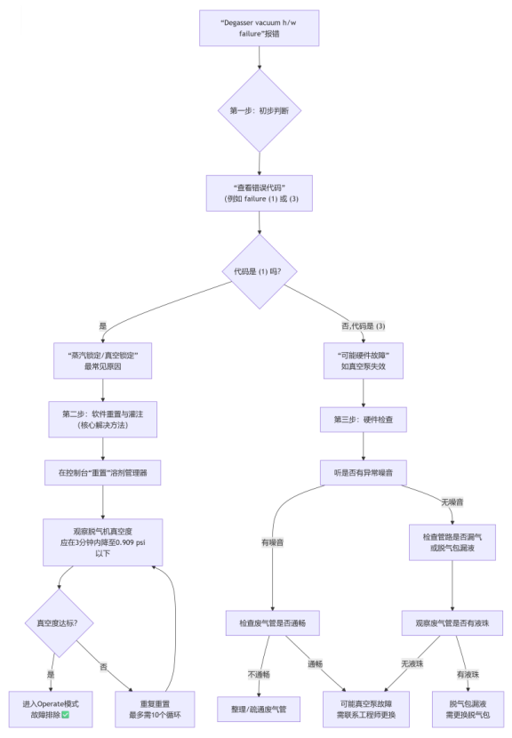
核心解决步骤(针对错误代码1)
对于最常见的“failure (1)”错误,这是典型的蒸汽锁定问题,通常不需要更换硬件。
1. 重复重置溶剂管理器
操作:在ACQUITY控制台中,对溶剂管理器(BSM或QSM)执行 “重置(Reset)” 操作。
原理:每次重置都会触发一个3分钟的抽真空循环。这有助于将脱气管路中多余的溶剂蒸气抽走。
关键点:这不是一次就能成功的。根据官方说明,最多可能需要10个重置循环,才能让真空度降到合格水平(低于0.909 psi)并进入“运行(Operate)”模式。请耐心多试几次。
2. 配合灌注加速清除
进阶排查(针对错误代码3或其他)
如果错误代码是“failure (3)”,或者经过多次重置后故障依旧,则需要考虑硬件层面的问题。
1. 听声音判断
2. 检查管路
废气管:检查脱气机排出的废气管是否被压住或扭曲。废气管不通畅会导致废气排不出去,引起异常噪音和故障。
漏液检查:观察废气管口或管壁是否有液珠。如果有液体渗出,说明内部的脱气包(Teflon AF管)已经破损漏液,必须更换脱气包。
真空管路:检查连接到真空腔的管路是否有松动或破损漏气。
预防建议
希望这个流程能帮您顺利解决问题!如果您在操作过程中不确定如何“重置”模块,或者更换硬件时需要更详细的指导,可以联系专业的维修工程师。